At Halpert Trademark Law, we protect your hard-earned reputation.

A woman with short, curly brown hair and glasses, wearing a navy blazer and a white blouse, smiling softly against a plain light-colored background.

Strengthen your brand. Enhance your strategy.

Trademarks can be stressful, but we let you relax.

With our nearly 20 years of experience in the trademark field, you can rest easy knowing Halpert Trademark Law is in your corner.

We work with our clients to navigate the complex world of Trademark Law and ensure their hard-earned reputations remain safe.

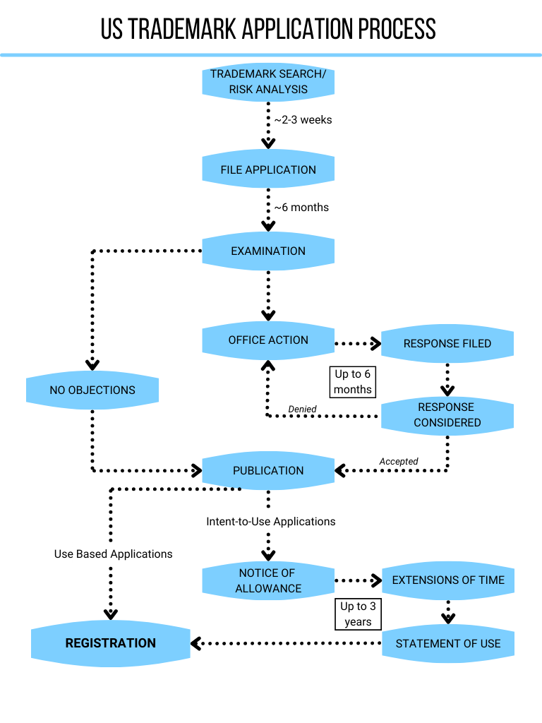
Flowchart depicting the steps involved in the U.S. trademark application process, including trademark search, filing, examination, office action, response, publication, notice of allowance, registration, and extensions of time.